郑州电力职业技术学院始建于1996年,是经河南省人民政府批准、教育部备案的一所全日制普通高等院校。建校二十八年来,学校全面贯彻党的教育方针,以立德树人为根本任务,以服务经济社会发展为宗旨,以人才培养为中心,致力于质量立校、人才强校、特色兴校,人才培养质量和办学水平不断提高。
集团占地面积1500余亩,分郑州商都校区和开封祥符新校区。目前设立9个教学院部、3个教辅单位,共开设了50余个社会需求度高、就业形势好的招生专业。现有全日制在校生1万余人,办学条件优越,团队实力雄厚,社会声誉良好。2020年,学校荣获河南省“供用电技术”高水平专业群建设高校。
根据学校新学期用人计划,现面向社会公开招聘专任教师若干名,同时常年公开引进高层次人才。
一、招聘对象及条件
(一)招聘对象:全日制优秀本科毕业生、硕士研究生,应往届均可,年龄一般不超过35周岁。具有高校从教经历、行业工作经验者,或中级及以上专业技术职务者优先。
(二)应聘人员应具备的基本条件:
1.遵守宪法和法律,拥护中国共产党的领导,热爱党的教育事业;
2.具有良好的品德行为,具备正常履行职责的身体条件;
3.具有较强的事业心和责任感,具备教师的基本素质,语言表达能力、逻辑思维能力强,为人师表;
4.岗位所需的专业和其他条件详见招聘计划中的具体要求。
(三)有下列情形之一的不得报名应聘
1.曾因犯罪受过刑事处罚的或者涉嫌违法犯罪正在接受调查的人员;
2.曾被开除公职的人员;
3.尚未解除党纪、政纪处分或正在接受纪律审查的人员;
4.曾在公务员招录、事业单位公开招聘考试中被认定有舞弊等严重违反招聘纪律行为未满5年的人员;
5.报考岗位规定不得应聘的其他情形。
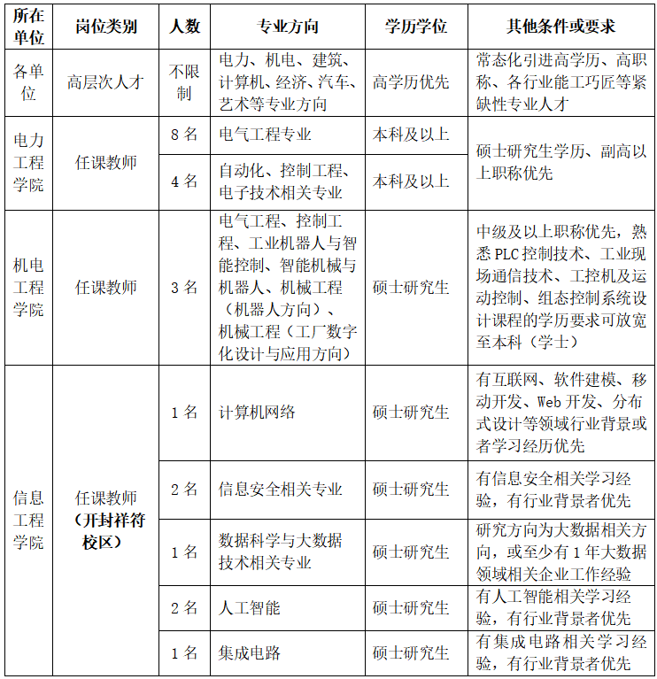
二、招聘计划

三、招聘程序
集团按照发布公告、受理申请、资格审查、面试、考察和录用等程序进行公开招聘。
1.资格审查:资格审查工作贯穿本次招聘的全过程,应聘人员报名提交的信息和提供的有关材料必须真实有效。凡发现应聘人员与招聘岗位所要求的资格条件不符或提供虚假材料的,取消聘用资格。
2.面试:面试主要考察应聘人员从事教学工作的综合能力。面试时间及相关要求以具体通知为准。(由于应聘简历较多,不再单独通知是否通过简历筛选,请及时关注邮箱及短信。)
3.录用:根据面试成绩和应聘人员在校期间学习、工作和实践等表现,经综合考察后,确定拟聘用人员名单,办理审批录用手续。
4.待遇:学校为教职工缴纳五险一金,并提供住房;享受带薪寒暑假及国家法定节假日;免费班车。同时,按照相关规定享受“智汇郑州”人才工程政策各项补贴。
四、报名办法
请将个人材料发送至邮箱1591876513@qq.com。邮件标题统一格式:“应聘部门+应聘岗位+最高学历+毕业学校+所学专业+姓名+手机号码”,如:“电力工程学院-任课教师-硕士研究生-郑州大学-电气工程-张三-139***”。应聘教师基本信息登记表(附件1下载填写)、各个学习阶段毕业证、学位证、职称证、职业资格证、其他技能证书及相关材料扫描件,请以附件形式打包发送。
同时,学校常年引进高学历(博士研究生)、高职称(副高以上)、各行业能工巧匠等紧缺性专业人才,有意向者可投递简历。
五、联系方式
联系电话:0371-62111875
咨询时间:周一至周五 上午8:30-11:30 下午3:00-5:00
集团网址:http://www.zzdl.edu.cn/
通讯地址:河南省郑州市中牟县商都大道1933号 郑州电力职业技术学院人事处
来校路线:郑州高铁长途汽车枢纽站(郑州东站对面)乘坐郑州-中牟城际公交888到电力学院站下车。
六、特别说明
本次招聘不收取任何费用。
附件1 应聘教师基本信息登记表